天眼查App显示,11月22日,优酷信息技术(北京)有限公司与北京粉丝互动文化传媒有限公司等相关侵害作品信息网络传播权纠纷一审法律文书公开。
文书显示,原告优酷公司诉称,其享有电影《我不是药神》的网络独播权,两被告未经授权,在奇境主题养生馆GinSPA(三里屯店)内,擅自提供涉案作品的在线播放服务,兜售电影足疗套餐,同时还添加片前和角标广告,谋取双重收益。粉丝互动公司则辩称,影片系用户上传,公司接通知后第一时间删除,不应担责;奇境三里屯公司没有过错。
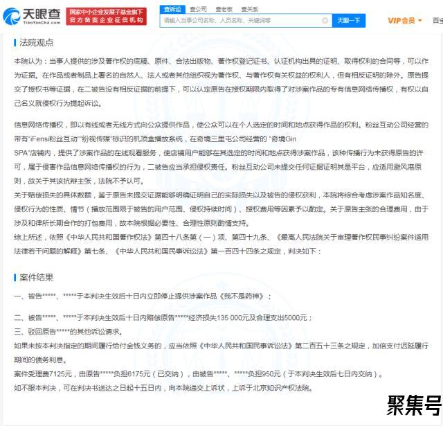
法院认为,粉丝互动公司经营的机顶盒播放系统,在奇境三里屯公司经营的店铺内,提供涉案作品的在线观看服务,该行为属于侵害作品信息网络传播权,两被告应当承担侵权责任;粉丝互动公司未证明其是平台、应适用避风港原则,对其该抗辩主张不予认可。最终,法院判决两被告赔偿原告经济损失及合理支出共14万元。
本文源自金融界网


